Accredited by University Grants Commission (UGC), Nepal (2020)
विश्वविद्यालय अनुदान आयोगबाट गुणस्तर प्रत्यायनकृत (२०७७)
आधारभूत सहकारी व्यवस्थापन कक्षा आवेदन अनलाईन फाराम
Call Us at
+(977) 010520369, 521120
[email protected]
Home
About
Who we are
Why choose Us
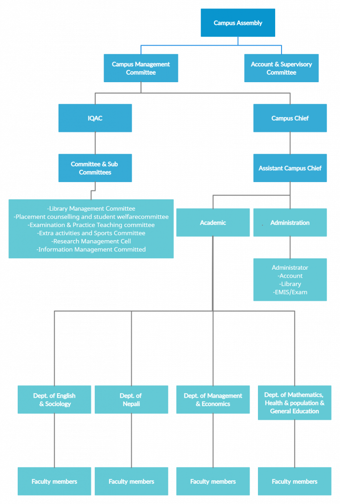
Organizational Structure
Chairman Message
Campus Chief Message
campus Assembly
Staff Profile
Campus Management Committee
IQAC
Statute
Academics
Academic Calendar
Prospectus
Programs
extracurricular activities
General Information
Scholarship
Department
Management & Economic
English & Sociology
Mathematics, Population and General Education
Nepali Education
Reports
Annual Progress Report
Audit-Report
Satisfaction Survey
Department Report
IQAC Report
Downloads
Syllabus
Admission-Form
Internal Exam Result
Scholarship Form
Exam Form
Tracer Form
Book
Model Questions
Notices
Notice
Careers
News & Events
Result
Internal Exam
Annual Exam
Publication
Journal
THE HORIZON
Nilkantha Shree
Online Form
Tracer Online Form
Admission Online Form
स्नातकोत्तर तहमा M.Ed. कार्यक्रमको प्रवेश परीक्षा सम्वन्धी सूचना
MBS कार्यक्रमको प्रवेश परीक्षा (Entrance Exam) सम्वन्धी सूचना
एम एड चौथो सेमेष्टरमा विद्यार्थी भर्ना सम्वन्धी सूचना
स्नातक तह पहिलो वर्षमा विद्यार्थी भर्ना सम्वन्धी सूचना
एम एड दोश्रो सेमेष्टरमा विद्यार्थी भर्ना सम्वन्धी सूचना
BICTE चौथो सेमेष्टरमा भर्ना सम्वन्धी सूचना
स्नातक तह दोस्रो वर्षमा विद्यार्थी भर्ना सम्वन्धी सूचना
BICTE दोश्रो सेमेष्टरको परीक्षा फाराम सम्वन्धी सूचना
Organization_structure